暗网禁区中心
《重大技术装备推广应用导向目录——船舶与海洋工程领域(2022 年版)》发布
时间:2022-06-01
阅读次数:5375
中国船舶工业行业协会
文件

船协〔2022〕25号
各会员单位:
重大技术装备是产业升级和科技进步的重要支撑,对我国经济高质量发展具有重大引领带动作用。为推动船舶与海洋工程行业持续健康发展,加快重点装备产品推广应用,经研究论证,我们编制形成了《重大技术装备推广应用导向目录——船舶与海洋工程领域(2022年版)》,现予以印发。请各成员单位引导行业企业发挥市场主体作用,积极推动落实。
附件:重大技术装备推广应用导向目录——船舶与海洋工程领域(2022年版)
中国船舶工业行业协会
2022年6月1日

附件
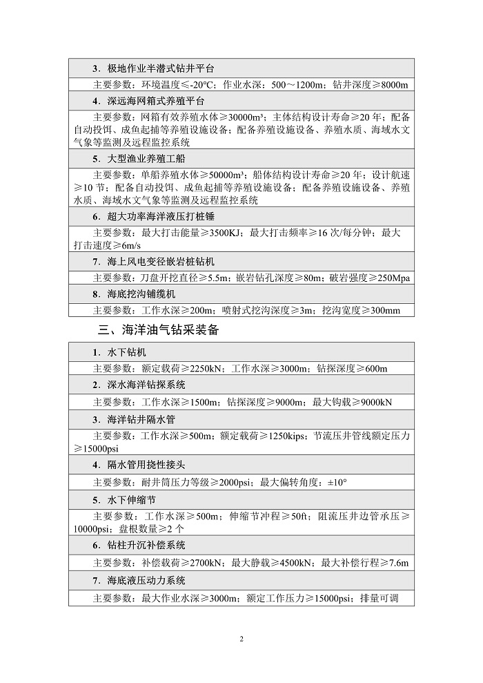
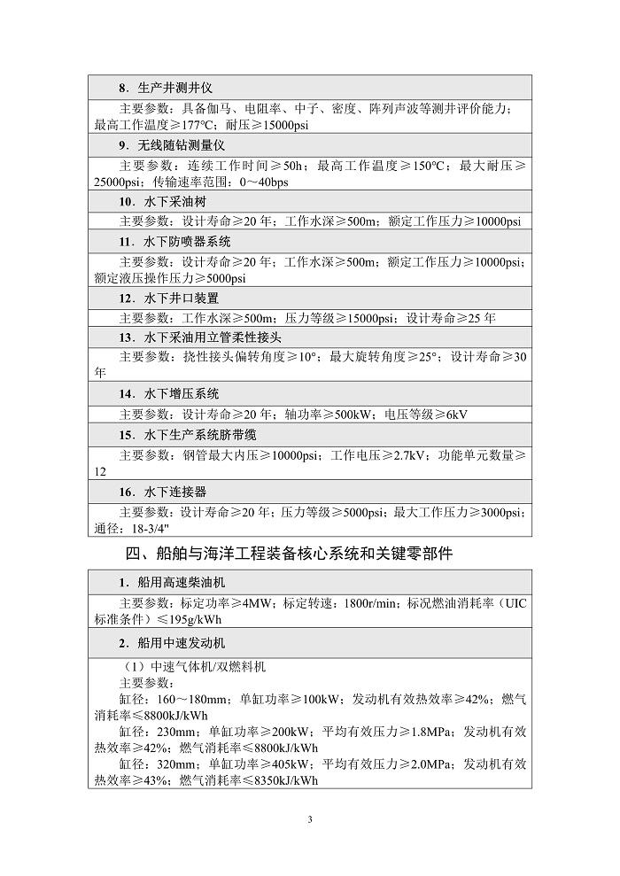
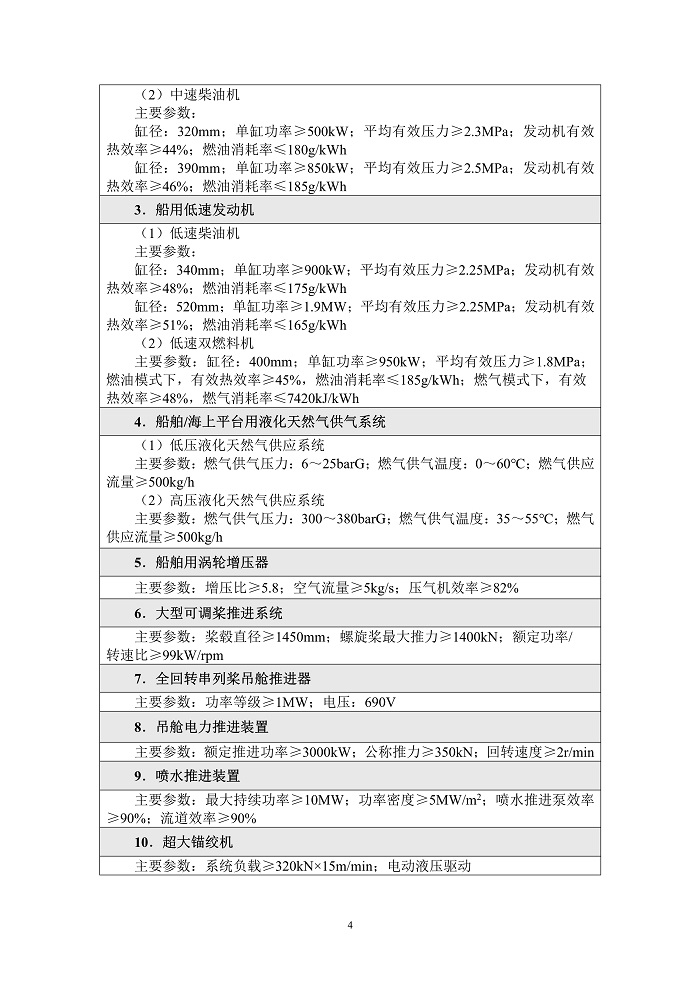
重大技术装备推广应用导向目录
——船舶与海洋工程领域
(2022年版)




